background picture of the home page

BEYOND LIMITS

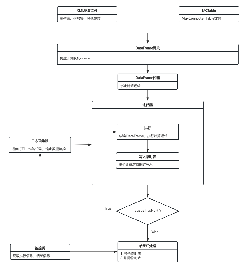
基于Spark的车联网计算平台

背景 该项目源于一项指标开发需求:基于不同车辆信号完成对应指标的计算。此需求呈现出以下特性: 指标规模庞大:初始指标数量超 400 个,全年预计达 3000+ 且后续持续新增; 计算逻辑常规:主要涉及求和、最值、窗口计算等常见操作; 车型适配复杂:相同 CAN 信号在不同车型中字段名不统一,且因跨部

thumbnail of the cover of the post

电动汽车电池组SOC一致性分析功能设计与实现

一、业务背景 本功能是一个用于分析电动汽车电池组中单体电池 SOC (State of Charge) 一致性的系统。通过计算电池组中各单体电池的 SOC 差异(DeltaSOC),来识别电池组中可能存在的异常单体电池,为电池健康状态评估和故障预警提供数据支持。 1. SOC(荷电状态)概念引入 1

thumbnail of the cover of the post

电动汽车电池电芯温度熵权分析-基于Spark的实现

一、业务背景 在电动汽车领域,电池的安全性和性能直接关系到车辆的整体表现和用户的使用体验。电池电芯温度是影响电池性能和寿命的关键因素之一,过高或过低的温度可能导致电池容量下降、充放电效率降低,甚至引发安全事故。因此,监测和分析电池电芯温度,及时发现温度异常情况并进行预警,对于保障电动汽车的安全运行至

thumbnail of the cover of the post